Microchip デジタルパワー・スターター・キット DM330017
投稿日 2025年10月13日
DM330017はPICマイコンで有名なMicrochip社のデジタル制御電源の学習用キットです。キットといってもすでに組み立てられたボードで、マイコンには制御プログラムが書き込まれているので、直ぐに実験を始められます。当局のDM330017はもう10年以上前にDigiKeyで購入したものです。うれしいことにMicrochip社のホームページには今でも掲載されています。ただしアップグレードされてDM330017-2となっているようです。以下はDM330017-2ではなく、古いDM330017についての情報ですのでご注意ください。DM330017とDM330017-2は回路が違います。
デジタル制御電源はDC-DCコンバーター等、いわゆるスイッチモード電源(SMPS)のパワー回路には従来のパワーMOSFETのスイッチング回路やそのドライバー、インダクタやキャパシタ等が使われますが、それらの制御にはデジタル信号コントローラ(DSC)としてマイコンが使われます。つまりパワー回路以外はマイコン処理のデジタル制御になっています。各社からデジタル制御電源用マイコンが提供されていますが、Microchip社のdsPIC33FJXXGSXXXシリーズはそれにあたります。GSは電源制御用のPICマイコンであることを示します。DM330017ではdsPIC33FJ09GS302が搭載されています。(ちなみにdsPIC33FJXXMCXXXはモーター制御用、dsPIC33FJXXGPXXXは汎用です)

Microchip社のDigital Power Starter Kit(デジタル制御電源スターター・キット) DM330017
制御部にdsPIC33FJ09GS302使用(LCDの下)
5W 3.3V 降圧レギュレーター(右上)と15V 昇圧レギュレータ(左上)搭載
負荷抵抗が裏面に搭載されていて外部につなぐ必要はない
負荷電流を決める簡単な電子負荷搭載
過電流、負荷抵抗の過熱、電源電圧を監視
2012年にDigkeyで購入
現在も入手できるがDM330017-2となっておりアップグレードされている
dsPIC33FJ09GS302の概要
デジタル電源制御用マイコンdsPIC33FJ09GS302には高速の10bit 2Msps ADコンバーター、高速PWM、高速コンパレーター、タイマー等が搭載されており、電源制御に必要な機能が備わっています。このためPWM信号発生回路やADコンバーターなどを外付けせずに、シンプルな回路で電源を構成することができます。プログラム用のフラッシュメモリは9KB、RAMは1KBと大きくはありませんが、電源制御には十分です。最も特徴的な高速PWMの分解能は1.04nsで、これはデューティー、位相、デェッドタイムの調整に適用されます。
dsPIC33FJ09GS302 データシート(英文) エラッタあり
dsPIC33FJ09GS302に含まれるデバイスは以下のとおりです。数字はデバイスの搭載数です。dsPIC33FJ09GSシリーズには302のほかに001, 101A, 102A, 202Aがありますが、デバイス搭載数が異なります。パッケージはPDIP(P), SPDIP(SP), SOIC(SO), SSOP(SS), QFN-S(MM)等が用意されており、ピン数も様々です。使用温度は-40℃~+85℃(I: Industrial)クラスと-40℃~+85℃(E: Extended)クラスがあります。DS330017に搭載されているのはdsPIC33FJ09GS302-I/SO SOIC 28ピンのIクラスです。
Program Flash Memory 9Kbyte プログラム用メモリ
RAM 1KByte データ領域RAM
Remappable Pins 16 デバイスの出力ピン変更
16-Bit Timer 2 内部クロックベースのタイマー、同期/非同期のカウンタ、ゲートタイマなどを構成可
Input Capture 1 入力信号の周波数やパルス幅を計測する
Output Compare 1 タイマーとコンペアレジスタを比較し、一致したら出力
UART 1 RS232通信機能
SPI 1 SPI通信機能
PWM 3x2 3つのPWMジェネレーター(PWM1, PWM2, PWM4)に各ペア(PWMxHとPWMxL)の出力が組め、1.04nsレゾリューションの高速PWM
Analog Comparator 2 高速なコンパレーター(比較用DAC内蔵)
External Interrupts 3 外部信号による割り込み
DAC Output 1 10bitのDAコンバータ
Constant Current Source 1 電流源
Reference Clock 1 PIC内部クロックをリファレンス出力
I2C 1 I2C通信機能
ADC SARs 1 2Mspsの逐次比較型ADコンバーター
ADC Sample-and-Hold Circuit 3 サンプル・アンド・ホールド
ADC Analog-to-Digital Inputs 8 8つのアナログピン(AN0 - AN7)
I/O Pins 21 GPIOピン

dsPIC33FJ09GS302 SOIC 28ピンパッケージのピン配置
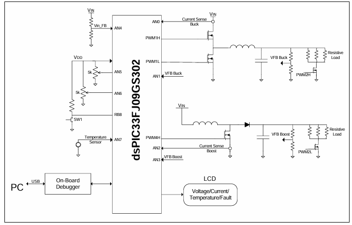
上は28ピンのdsPIC33FJ09GS302のピン配置です。デジタル側の電源Vddとアナログ側の電源AVddがあります。PWMジェネレーターはPWM1、PWM2、PWM4の3つありますが、PWM4の出力PWM4HとPWM4Lは標準では出ていませんのでピンリマップが必要です。PWM1のPWM1HとPWM1L、PWM2のPWM2HとPWM2Lはそれぞれ出ています。ADコンバーターの入力は8チャネル(AN0,1,2,3,4,5,6,7)あります。
DM330017の構成
DM330017は手のひらに乗るほどの小さなボードですが、5W 3.3V出力の降圧コンバーター(Buck Converter)と15V出力の昇圧コンバーター(Boost Converter)が搭載されています。抵抗負荷も実装されているので、外部に負荷を用意する必要はありません。言い換えればDM330017は電源のデジタル制御を学習するためのもので、他の機器の電源として使用できるものではありません。
仕様
入力電圧 7 - 11V 入力電流 1A
降圧コンバーター
出力電圧 3.3V(Typ) プログラマブル・レンジ 1.1V - 4.5V
出力電流 1.5A
出力電圧リプル 50mVpp(Typ)
負荷特性 50mV/A (VOUT = 3.3V, IOUT = 0.02-1.5A, VIN = 9V)
スイッチング周波数 350KHz
出力電力 5W
昇圧コンバーター
出力電圧 15V(Typ) プログラマブル・レンジ 11V - 18V
出力電流 0.4A
出力電圧リプル 100mVpp(Typ)
負荷特性 50mV/A (VOUT = 15V, IOUT = 0.02-0.3A, VIN = 9V)
スイッチング周波数 350KHz
出力電力 5W

DM330017の回路構成
5W 3.3V 降圧コンバーターと15V 昇圧コンバーターが同時に動く
出力側に抵抗負荷を備え、負荷電流を調整できる
dpPIC33FJ09GS302を使用して外付け回路の少ないシンプルな構成
この図ではパワーMOSFETのゲート・ドライブ回路や電流センス回路は省略されている
詳細はUser's Guideに説明されています。回路構成は上図のようにdsPIC33FJ09GS302を制御部として、降圧コンバーターと昇圧コンバーターがそれぞれ独立に同時に動作します。電源には9V 1Aくらいの外部電源を用意します。降圧コンバーター(図右側上)と昇圧コンバーター(図右側下)のパワー部はともに一般的な回路ですが、降圧コンバーターはダイオードを使わずMOSFETを使用した同期整流回路になっています。この図では省略されていますが、各コンバーターのパワーMOSFETのゲートはさすがにPICから直接ドライブすることはできないので、実際の回路ではゲートドライバーが入っています。昇圧コンバーターのパワーMOSFETのドレイン電流はローサイドのシャント抵抗式の電流センサーで監視しています。降圧コンバーターのドレイン電流はハイサイドでカレント・トランスを使用した回路になっています。これらで過電流を監視しています。出力電圧は抵抗分圧されてPICのADコンバーターにフィードバックされています。また、電源電圧、抵抗負荷の温度も監視できるようになっています。出力側の抵抗負荷に流す電流はMOSFETで制御できるようになっています。簡単な電子負荷のようなものです。出力電流の調整は降圧/昇圧コンバーターそれぞれ別々に半固定抵抗で行えるようになっています。LCDは昇降圧コンバーターの出力電圧と現在の負荷電流を表示する画面と電源電圧、負荷抵抗の温度が表示される画面があり、プッシュスイッチで切り替えられます。スターター・キットですので学習用にテスト・ポイント(TP)が各所に配置されています。制御プログラムはすでに書き込まれていますが、ソース・コードが提供されているので電源制御のプログラミングを学ぶことができます。基板裏面にUSB接続のプログラマー/デバッガが搭載されているので、パソコンの開発環境でプログラムを変更しコンパイルしてダウンロードすることにより書き換えることができます。

DM330017 Digital Power Start Kit 表面

DM330017 Digital Power Starter Kit 裏面
左の抵抗群は負荷抵抗
右はプログラマー/デバッガ
DM330017のパワー回路
パワー回路の降圧コンバーター部と昇圧コンバーター部を以下に示します。制御回路は省略します。

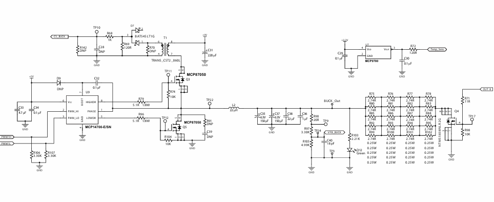
DM330017の降圧コンバータ部
Microchip社Digital Power Starter Kit User's Guideから抜粋
降圧コンバーターはパワーMOSFETを二個使った同期整流型です。出力電圧は3.3Vです。パワーMOSFETにはMCP87050を使用しています。高速スイッチング用でVdss 25V、Id 1100A、Vgs 1.3V、Rds 5mΩという規格です。ゲート・ドライバーMCP14700はデュアル入力同期式MOSFETドライバーです。ハイサイドにブートストラップ回路が内蔵されています。デュアル入力ということは、デッドタイム生成回路は内蔵していません。このため制御側からデッドタイムのある相補PWM信号を与えなければなりません。ゲート抵抗は5.1Ωです。LとCは22uHと323uFですので共振周波数は1.89KHzと計算できます。スイッチング周波数はそれより十分高い350KHzです。出力電圧は抵抗分圧して制御側にフィードバックしています。負荷として抵抗群がつながっています。合成抵抗値は48.32Ωです。その先(右端)のパワーMOSFETは負荷抵抗に流す電流を決める、いわば簡単な電子負荷で、NTMS5838NLR2Gが使われています。これはONセミのパワーMOSFETでVd 40 V, Id 7.5 A, Rds 20 mΩというものです。Vgsは1.8Vです。ハイサイドのパワーMOSFETのドレイン電流をカレントトランスでCST2-060Lで検出しています。これは過電流検出用の回路です。右上のMCP9700は抵抗負荷の温度を計測する温度センサーです。過熱保護用です。

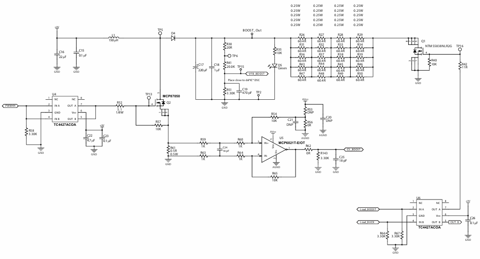
DM330017の昇圧コンバータ部
Microchip社Digital Power Starter Kit User's Guideから抜粋
昇圧コンバータはオーソドックスな回路です。パワーMOSFETは降圧コンバーターと同じMCP87050です。ゲートドライバーはMicrochip社のデュアル・ハイスピード・パワーMOSFETドライバーTC4427ACOAで、1.5A のデュアル・ハイスピード・パワーMOSFETドライバーです。二組の非反転タイプ電流増幅回路ですがパラレルにして使用しています。ゲート抵抗は5.1Ωです。LとCは150uHと221uFで共振周波数は2.76KHzと計算できます。スイッチング周波数はそれより十分高い350KHzです。ドレイン電流はソース側のシャント抵抗0.5Ωで検出し、レールツーレールOPアンプのMCP6021Tを差動アンプにして増幅しています。これは過電流検出用です。出力側の電圧は抵抗分圧して制御側のADコンバーターにフィードバックしています。負荷として抵抗群がつながっています。合成抵抗値は2.192Ωです。その先(右端)のパワーMOSFETは負荷抵抗に流す電流を決める、いわば簡単な電子負荷で、降圧レギュレータと同じNTMS5838NLR2Gが使われています。電子負荷のゲートドライバーにはTC4427ACOAが使われています。一方の出力は降圧コンバーター側のNTMS5838NLR2Gをドライブしています。
制御回路はdsPIC33FJ09GS302とシリーズ・レギュレーターによる電源回路(9V →5V →3.3V)、負荷電流を決める降圧コンバーター用と昇圧コンバーター用のポテンショメーター、LCD、LCDを切り替えるプッシュスイッチのみです。dsPIC33FJ09GS302内部では高精度のADコンバーターを扱うので3.3V電源(Vdd)をフィルターを通してアナログ用電源(AVdd)としています。
電源制御プログラム
ここで取り上げるとながくなりますので別途投稿を予定しています。マイコンによる電源制御を大まかにいうと、パワーMOSFETのドライバーに与えるPWM信号を生成し、フィードバックされた出力電圧と基準電圧を比較し、その差(誤差)を埋めるようにPWMパルスのデューティーを調整するというものです。これは高速に細かく調整できるほど電源の負荷変動に対する追従能力が高くなるため、マイコンのPWMジェネレーターをADコンバーターは連携して動くようになっており、デューティーの調整はわずかなステップ数のアセンブラのルーチンで行われます。マイコンのクロックは最高に設定し、PWMジェネレーターの分解脳は1.04nsです。過電流や過熱保護についてはプログラムの介在なく、コンパレーター等の連携で即座に所定の設定にリセットされるようになっています。誤差の計算のあとPID制御を行ってハンギング等の出力電圧の見慣れを防止しています。
各部の波形
DM330077はデジタル電源制御のスタディー用ですので、各所にテスト・ポイント(TP)が設けられています。以下にTPを列挙します。強調は観測したTPです。
TP1 シリーズ・レギュレーター出力(+3.3V)
TP2 昇圧コンバーター側のグランド
TP3 降圧コンバーター側のグランド
TP4 シリーズ・レギュレータのグランド
TP5 昇圧コンバーターのパワーMOSFETのドレイン電圧(昇圧出力)
TP6 昇圧コンバーターの出力電圧の分圧値(ボード・テスト・ポイント)
TP9 降圧コンバーターの出力電圧の分圧値(ボード・テスト・ポイント)
TP10 降圧コンバーターの過電流監視回路のCT出力電圧
TP11 降圧コンバーターハイサイド・パワーMOSFETのゲート電圧
TP12 降圧コンバーターローサイド・パワーMOSFETのゲート電圧
TP13 昇圧コンバーターのパワーMOSFETのゲート電圧
TP14 降圧コンバーターの出力フィードバック電圧
TP15 昇圧コンバーターの出力フィードバック電圧
TP16 昇圧コンバーターの負荷電流設定パワーMOSFETのゲート電圧
TP17 降圧コンバーターの負荷電流設定パワーMOSFETのゲート電圧
TP19 電源電圧(+9V)
TP22 パワーMOSFETハイサイド、ローサイド中点
Buck_Out 降圧コンバーター出力電圧
Boost_Out 昇圧コンバーター出力電圧
降圧コンバーターの波形


降圧コンバーターのゲート電圧波形
上:ハイサイドのゲート信号電圧(TP11) 下:ローサイドのゲート信号電圧(TP12)
左:負荷電流 0.12A時(パルス幅1.0us) 右:負荷電流1.49A時(パルス幅 1.2us)
ハイサイドの電圧はローサイドの電圧分高い
ハイサイドのパルスの立ち上がりにサージがある
降圧レギュレータのパワーMOSFETのゲート信号はPICマイコンから相補出力モードのPWM信号で、PWM1Hがハイサイド側、PWM1Lはローサイド側としてドライバに入ります。ドライバのローサイドの出力はGND基準で約5Vですが、ハイサイドはローサイドのFETのドレイン電圧が基準なのでその分以上高くなります。この電圧の桁上げはドライバ内のブートストラップ回路で行われています。
出力電圧


降圧コンバーターのゲート電圧波形 立ち上がり、立下りの拡大(上TP11、下TP12)
負荷電流 1.49A時(最大)
立ち上がり、立下りともに80nsくらいのデッドタイムが入っている
ハイサイドの立ち上がり時にサージがある
ハイサイドの立ち上がり(ローサイドの立下り)についてはかなりのサージが現れています。サージの発生はゲート直列抵抗(5.1Ω)で決まるスイッチング速度、プリントパターンや入力電圧の引き回し方、オシロのプロービングの仕方によって発生している可能性があります。ゲート直列抵抗の5.1Ωについては大きくすればサージを緩和できますが、スイッチングの立ち上がり、立下りスピードが遅くなり損失が増加して発熱につながります。DM330017では、残念ながら変更のしようがありません。(ただし実際はこれよりもかなり小さいか、ほとんど発生していない可能性もあります。) デッドタイムについては、立ち上がり、立下りともに約80nsくらい入っています。デッドタイムの挿入はdsPIC33FJ09GS302のPWM生成で行われています。(ゲートドライバにはデッドタイムを挿入する機能はありません)
降圧コンバーター出力電圧

降圧コンバーター出力電圧波形(BUCK_OUT)
リプルが400mVppもある
降圧コンバーターの最大負荷時(1.49A)の出力電圧です。2.8uS毎(350KHz)にリプルがあります。スペックでは50mVppですが、実測では400mVppもあります。先のパワーMOSFETのハイサイド・ゲート信号のサージが影響しているものと思われます。

降圧コンバーター 過電流検出回路出力電圧(下 TP10) 最大負荷時(1.49A)
パワーMOSFETハイサイド、ローサイド中点(上 TP22)
降圧コンバーターの過電流検出回路はカレントトランスCST2_060L(CT)を使用したもので、二次側の負荷抵抗は120Ωです。約2.6V発生しています。
昇圧コンバーターの波形

昇圧コンバーター 負荷電流 0.27A
上:ドライバー出力電圧(TP13) 約 9.0V
下:パワーMOSFET ドレイン電圧(TP5)
昇圧コンバーターはパワーMOSFETが1個なのでPWM信号は完全独立出力PWMモードが使われています。スイッチング周波数は350KHzです。

昇圧コンバーター 出力電圧(Boost_Out)
昇圧コンバーターの負荷0.27A時の出力電圧です。スペックでは0.4Aまで流せるはずですが、最大でも0.27Aしか流れません。2.8uS毎(350KHz)にリプルがあります。スペックでは50mVppですが、実測では1.28Vppもあります。

ADC0の割り込み処理ルーチン処理時間(上: 1.5us)
降圧コンバーター ハイサイドPWM信号(下:TP11 PWM1H)
ADコンバーターの割り込み処理ルーチン(誤差演算、PID処理、PWMへの反映を含む)はPWM信号3回に1回呼び出されており、処理に1.5usかかっています。
参考文献
トランジスタ技術 2009年9月号 デジタル制御で広がるパワエレの世界
トランジスタ技術SPECIAL No.119 はじめてのディジタル・パワー制御 CQ出版社
(JF1VRR)


