汎用可変高圧定電圧電源の製作
投稿日 2025年11月10日

6RA3使用 220V~380V可変高圧定電圧電源
6CA4で両波整流
先日6RA3電圧調整用直列抵抗管を使用した可変高圧定電圧電源の実験を行いました(以下の記事)が、今回はそれを組み込んだ汎用電源装置を作ってみました。
この電源装置の使用目的としては受信機や送信機、オーディオ・アンプ等の電源部を想定しています。出力電圧の可変範囲は220Vから380V、出力電流容量は100mAです。先の実験では入力電圧を350Vとしていましたが、今回の電源では445V(+B1)なので高めとなっています。

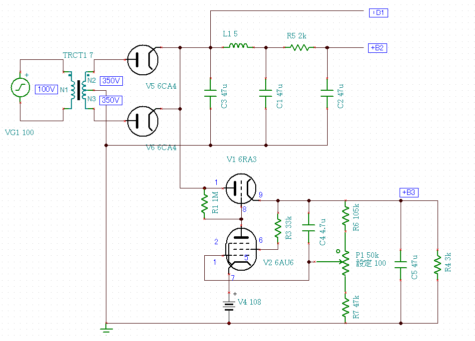
今回製作した電源装置の回路(TINA 7で描画)
定電圧放電管VR105MTは108Vの電池で描いてある
回路は標準的なもので、電源トランスは菅野電機(SEL)のSD-200Eです。二次側は350V - 200mA - 350V、6.3V 3A x 2、5.0V 3A x1 となっています。47uFで平滑しただけの出力を+B1、47uFと5KΩのパイ型フィルターで少し電圧降下させた出力を+B2、可変定電圧回路を通したものを+B3としています。ヒーター用の6.3V 3A と5.0V 3Aはそのまま出力しています。
出力はシャシ後面の端子からとれるようにしてありますが、無線機やアンプ側で容易にアクセスできるよう、8ピンのプラグにまとめてあります。
P1 GND
P2 - P3 6.3V 3A 交流 非接地
P4 - P5 5.0V 3A 交流 非接地
P6 +B1 非定電圧化 450V
P7 +B2 非定電圧化 350V
P8 +B3 可変定電圧出力 210V~380V
可変定電圧出力の安定度ですが、負荷抵抗1KΩ、2KΩ、3KΩで計測してみました。


負荷試験の結果、この電源は負荷電流100mA程度で出力電圧220Vから340Vくらいまで、150mAで300Vまで、300mAで260Vまでが実用範囲と思われます。このような可変高圧電源をひとつ用意しておけば何かと便利かと思います。
(JF1VRR)


